eCircuit  Center 
Source Measure Unit Series

About SPICE | SPICE Basics | Running SPICE | CIRCUIT COLLECTION
SPICE Commands | SPICE Downloads | About | Contact | Home

Source Measure Unit
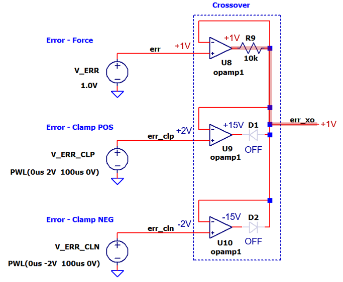
Crossover Circuit


  pic

 
Download SPICE Netlist or LTSPICE Schematic
Right Click on filename, select "Save link as..."


How does the SMU's control "cross over" from Force Mode to Clamp Mode? The answer is simple enough - pass the MINIMUM of the three errors (see SMU with Clamps) to the next stage (the integrator).

The Crossover is one of the most interesting circuits of the SMU - just three op amps and a few key components.

    Get a refresh of the SMU Circuit 

    Back to the SMU Series 

CROSSOVER CIRCUIT

How does the Crossover pass the MINIMUM of the errors? Two cases reveal the how it's accomplished.

CASE 1:  FORCE ERROR MINIMUM

pic

 

CASE 2:  POS CLAMP ERROR MINIMUM

pic

 

The case of NEG CLAMP ERROR MINIMUM works similarly to the case above. Print out the schematic above, grab a pencil to mark up the voltages and observe how the NEG ERROR can take over control!

SIMULATION

How can you simulate a Crossover?

Observe the crossover inputs / output and verify which error "wins" at driving the output.

 POS CLAMP MODE   Run a Transient Simulation of SMU-circuit-clamps-crossover-1.cir (or *.asc). Add traces for the Force Error v(err) and POS Clamp Error (err_clp)  Add another Plot Window and Add trace for Crossover output v(err_xo).

Verify that initially the output follows v(err) = +1V. Where does the output "cross over" to follow v(err_clp)? The POS Clamp Error should overtake the output where V(err_clp) < v(err).
 

 POS CLAMP MODE   Change the Force Error voltage source VERR to -1V. Rerun the Transient Simulation and add a trace for NEG Clamp Error v(err_cln).

Verify that initially the output follows v(err) = -1V. Where does the output "cross over" to follow v(err_cln)? The NEG Clamp Error should overtake the output where V(err_cln) < v(err).

 BONUS SIM   Plot the op amp outputs! The "winner" drives the output, while the others sit on a rail.

SPICE NETLIST

Download SPICE Netlist or LTSPICE Schematic
Right Click on filename, select "Save link as..."

* SMU Crossover Circuit
*
* Force Error
V_ERR err 0 1.0V
*
* Clamp POS Error
V_ERR_CLP err_clp 0 PWL(0us 2.0V 100us 0V)
*
* Clamp NEG Error
V_ERR_CLN err_cln 0 PWL(0us -2.0V 100us 0V)
*
* Crossover Circuit
* Force
XU8 err_xo err N001 opamp1
R9 err_xo N001 10k
*
* Clamp POS
XU9 err_xo err_clp N002 opamp1 Aol=1e6
D1 err_xo N002 1N914
*
* Clamp NEG
XU10 err_xo err_cln N003 opamp1
D2 N003 err_xo 1N914
*
* spice command
.tran 100us
*
* Op Amp Model
*  pin order    in- in+ out
.SUBCKT OPAMP1  1   2   4
*
GGAIN   0 3  2 1  1
RP1  3 0 1e6
EBUF  4 0  3 0  1.0
*
* V Limit
VP 10 0 +15V
VN 11 0 -15V
D1 3 10 1N914
D2 11 3 1N914
.ENDS
*
* diode model
.model 1N914 D(Is=2.52n Rs=.568 N=1.752 Cjo=4p M=.4 tt=20n)
*
.end

 

REFERENCES

 

Back to SMU Series